Nobel Family Tree
by Hanna Kurlanda-Witek
“I was not always the best student with the highest grades, but my teachers saw something in me and tried to encourage me”
– May-Britt Moser, Nobel Prize in Physiology or Medicine 2014
There is always a teacher that stands out the most in our school memories. The first-grade teacher who taught you to read. The high school maths teacher that was endlessly demanding, but thanks to whom the maths courses at university seemed like a breeze. Roy Glauber remembers such a teacher in the following interview:
(00:33:28 - 00:34:27)
The complete video is availabel here.
Or the inspiring professor, who gave lectures in lecture theatres so packed, students were standing in the doorways. Teachers can point us down career paths and give memorable advice, but the teacher-student relationship is particularly important in academia, where teachers become mentors, supervisors, lab mates, and hopefully friends.
During the 2019 Lindau Nobel Laureate Meeting, dedicated to Physics, Claude Cohen-Tannoudji mentioned his university professors, among them the Nobel Laureate Alfred Kastler, who motivated Cohen-Tannoudji to switch from studying mathematics to physics:
(00:03:06 - 00:03:56)
The complete video is available here.
The students of Nobel Laureates often become Nobel Laureates themselves, forming something like an academic family tree that spans decades of research, springs from one scientific field to another and migrates from one country to the next. There are even scientific articles looking at the statistics behind the success; “performance measures” of particular scientific communities[1]. It is also not uncommon for one Nobel Laureate to collaborate with more than one Nobel Laureate, adding even more branches to the Nobel Family tree. In the case of Cohen-Tannoudji, three Nobel Prizes in Physics came from his laboratory in fifty years; Alfred Kastler in 1966, Cohen-Tannoudji in 1997, and Cohen-Tannoudji’s first research student, Serge Haroche, in 2012:
(00:07:50 - 00:08:48)
The complete video is available here.
From Organic Dyes to Cell Transport Systems

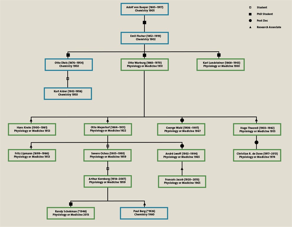
Johan Friedrich Wilhelm Adolf von Baeyer started a Nobel Family tree that reaches to the 21st century. The German chemist received the Nobel Prize in Chemistry in 1905, “in recognition of his services in the advancement of organic chemistry and the chemical industry, through his work on organic dyes and hydroaromatic compounds”. Von Baeyer’s research career was marked with discoveries – barbituric acid, phenolphthalein and the synthesis of the dye indigo are just a small sample of his achievements at the bench[2]. Von Baeyer was already a distinguished professor at the time of his Nobel Prize, but, as is sometimes the case, his student, Hermann Emil Fischer, also won the Nobel Prize in Chemistry, but three years before his mentor, in 1902. Von Baeyer was Fischer’s doctoral supervisor at the University of Strasbourg, and at this stage Fischer’s research also focussed on organic dyes – fluorescein and orcin-phthalein. A year after obtaining his doctoral degree, in 1875, Fischer followed von Baeyer to the University of Munich, where they worked together for several more years until Fischer became Professor at the University of Erlangen. It was there, and later at the University of Würzburg, where Fischer’s prolific contributions to chemistry would take place. To name just several discoveries, Fischer synthesised caffeine and theobromine, established the structure of purines, and discovered several amino acids[3]. He synthesised polypeptides, the first nucleotide, as well as glucose, fructose and mannose. His work on proteins, carbohydrates and lipids filled three thick volumes. The carbohydrate volume, “Untersuchungen über Kohlenhydrate und Fermente (1884 – 1908)” became a standard textbook for many years to come[4]. A large number of his discoveries became used in industrial processes[5]. Fischer was supervisor to three future Nobel Laureates; Otto Diels, Otto Warburg and Karl Landsteiner. Diels won the Nobel Prize in Chemistry, along with his student, Kurt Alder. Warburg and Landsteiner also studied medicine in addition to chemistry and were awarded Nobel Prizes in recognition of their achievements in Physiology or Medicine. An article describing Warburg’s biography mentions that Fischer “was a demanding teacher, requiring precision in experiments and thinking, and perseverance in the lab”[6]. Unfortunately, Fischer’s personal life was scarred with tragedy. Widowed at an early age, he then lost two sons in the First World War – one died in battle and another committed suicide because of compulsory military training. This, as well as the diagnosis of a terminal illness, caused him to take his own life in 1919[5].
Otto Warburg was destined for a life in science. He was the son of Emil Warburg, a physics professor and later the Director of the Institute of Physics in Berlin. Albert Einstein and Max Planck were close family friends. Otto Warburg studied polypeptides with Fischer for his doctoral degree in chemistry, which he obtained in 1906. While studying medicine at the University of Heidelberg, Warburg met Otto Meyerhof, who became his assistant. The two often travelled to the Marine Station in Naples to conduct experiments on sea urchin eggs[6]. Warburg demonstrated that oxygen uptake was much higher after the eggs were fertilised, a study that became the basis of his second doctoral degree. This interest in oxidation was to remain Warburg’s prime research objective of his career. Warburg studied respiratory processes in cells, ultimately receiving the Nobel Prize in Physiology or Medicine in 1931, “for his discovery of the nature and mode of action of the respiratory enzyme”[7]. In later years, Warburg became well-known for his controversial ideas on tumour metabolism and photosynthesis, subjects that he delivered lectures on at Lindau Nobel Laureate Meetings. He attended five Meetings, including the very first Meetingin 1951. Scientists from around the world were drawn to Warburg’s labs, several of whom became Nobel Laureates themselves; Hugo Theorell, Severo Ochoa, George Wald, Hans Krebs, Fritz Lipmann, Archibald Hill. Krebs and Warburg remained lifelong friends. Krebs wrote a biography of his mentor, and believed he owed his success to Warburg’s training[8].
Otto Meyerhof first trained as a doctor specialising in psychiatry, but under Warburg’s influence at Heidelberg, he diverted his attention to research in cell physiology and physical chemistry[9]. At the University of Kiel, Meyerhof became interested in how energy is transformed in the body, specifically what reactions are at the core of energy transformation between food intake and the production of heat. By the end of the First World War, Meyerhof began to collaborate with Archibald Hill, an English physiologist who had determined methods of measuring heat production in muscle contractions. In the ensuing years, both scientists worked on establishing the lactic acid cycle and its’ links to cell respiration. During muscle contraction, glycogen, a polysaccharide used as an energy storage, is converted to lactic acid in the absence of oxygen. Once oxygen supply is restored, the lactic acid is converted back to glycogen. This was an important first step in solving the glycolytic pathway, a series of biochemical reactions, where energy and the intermediate pyruvate is derived from glucose. The intricacies of metabolic pathways were to generate several Nobel Prizes in the coming decades. Meyerhof and Hill were awarded the Nobel Prize in Physiology or Medicine in 1922. Sadly, despite Meyerhof’s recognition, he was unable to secure a permanent post at the University of Kiel due to political reasons (Meyerhof was Jewish). Fortunately, Meyerhof’s former supervisor, Otto Warburg, offered him lab space at the Kaiser Wilhelm Institute for Biology in Berlin-Dahlem, where Warburg was director. The facilities were meagre, but nevertheless, the first-rate research environment paved the way for Meyerhof’s future accomplishments. Warburg lobbied on behalf of Meyerhof to offer him the position of director of the Institute of Physiology at the Kaiser Wilhelm Institute for Medical Research in Heidelberg, which Meyerhof accepted in 1929[10].
The prestige of the research carried out by Warburg and Meyerhof attracted scientists from near and far. George Wald, a young zoologist from New York University, came to Germany in 1932 to carry out research at both Warburg’s and Meyerhof’s labs. The experience lay the foundation for Wald’s research in visual pigments, which would eventually lead to the Nobel Prize in Physiology or Medicine in 1967. John E. Dowling, professor emeritus of Harvard University, and one of Wald’s students, wrote that from 1960 to his retirement in 1977, Wald taught an introductory course in biology at Harvard University, titled, “The Nature of Living Things”, which was so popular,Wald was named by Time magazine as one of the ten best teachers in the United States in 1966[11]. Wald attended three Lindau Nobel Laureate Meetings and proved himself to be a talented speaker here as well, focusing more on social and political subjects, rather than his own research domain. In 1978, at the close of his lecture, “Life in a Lethal Society”, Wald called out to the audience on the role of the scientist, “Are we scientists merely to study and measure and record what goes on as nature goes down the drain?” His lecture was awarded with long and thunderous applause:
(00:48:03 - 00:49:37)
The complete video is available here.
One of Meyerhof’s first postdoctoral researchers at Heidelberg was Severo Ochoa, who had come from Madrid to work with Meyerhof on muscle physiology and biochemistry. Ochoa remained in Heidelberg for two years, and then returned for a brief period in 1936 as a Guest Research Assistant[12]. Many years later, Ochoa was to say, “Meyerhof was the teacher who most contributed towards my formation, and the most influential in directing my life’s work”[13]. Ochoa’s research centred around enzymatic reactions in cell metabolism. In 1941 he emigrated to the United States, and for several months worked in the laboratory of Carl and Gerty Cori at the Washington University School of Medicine, which was “a mecca of enzymology”, as described by another Nobel Laureate and Ochoa’s student, Arthur Kornberg[14]. The Coris were a husband-and-wife team, who were awarded the Nobel Prize in Physiology or Medicine in 1947 for demonstrating that lactic acid is transported by blood to the liver, where it is synthesised into glucose. The glucose is then used to produce energy in glycolysis. The cycle is known as the Cori cycle[15].
Ochoa later accepted the position of Research Associate at the New York University School of Medicine, where he was to remain until 1974. Arthur Kornberg joined Ochoa’s laboratory in 1946 as a postdoc with the purpose of learning enzymology and biochemistry. In 2001, in the article, “Remembering Our Teachers”, Kornberg reminisced, “Those early months in 1946, learning the rudiments of dynamic biochemistry, enzyme fractionation, and spectrophotometry, were the most exciting in my life. I was awed by enzymes and fell instantly in love with them.”[16]. Ochoa and Kornberg shared the 1959 Nobel Prize in Physiology and Medicine for discovering “the mechanisms in the biological synthesis of ribonucleic acid and deoxyribonucleic acid”, specifically the enzymes polynucleotide phosphorylase (Ochoa) and DNA polymerase (Kornberg)[17]. Ochoa frequently attended the Lindau Nobel Laureate Meetings and gave lectures on the genetic code. During his first Meeting at Lindau in 1966, Ochoa gave a basic overview of DNA transcription and amino acid formation:
(00:02:34 - 00:06:31)
The complete video is available here.
Two of Kornberg’s students went on to win Nobel Prizes; Paul Berg in Chemistry in 1980, and Randy Schekman in Physiology or Medicine in 2013. Kornberg’s son, Roger D. Kornberg, also won a Nobel Prize, in Chemistry in 2006. In his Nobel biography, Schekman wrote that while he was spending a year abroad at the University of Edinburgh, a colleague introduced him to some research carried out at Kornberg’s lab at Stanford University. It was at that point that Schekman realised he wanted to join Kornberg’s team; “I resolved to learn biochemistry from a master such as Kornberg”[18]. Schekman’s undergraduate supervisor at the University of California, Los Angeles (UCLA), Professor Dan Ray, remembers that Schekman stopped by at Stanford to see Kornberg and tell him about the significant achievements of his undergraduate years. “What incredible confidence! No big surprise that Kornberg later accepted Randy as a graduate student”, said Ray[19]. In 2013, Schekman became the seventh UCLA alumnus to win the Nobel Prize. “Kornberg was a dominant figure with a powerful personality and intellect”, wrote Schekman in his Nobel lecture[20]. In his Nobel biography, he mentioned his “intense and sometime acrimonious battles (with) Kornberg”[18]. Schekman believes his graduate years at Kornberg’s lab gave him a solid foundation for the decades of research to come, but he eventually decided to drift away from the very competitive field of DNA enzymology, and was soon inspired by another Nobel Laureate, George Palade, to study cell vesicle transport:
(00:02:45 - 00:04:38)
The complete video is available here.
This Nobel Family tree is well over a hundred years old, linking seven generations of Nobel Laureates, teaching and mentoring the next generation of scientists. Still more Nobel Prizes may be reaped by this legacy as time goes by. The research of the tree originated from the prolific findings of early 20th century chemists, which would set the stage not only for modern-day chemistry, but also many industrial applications. The progression of the tree from chemistry to physiology or medicine became important components of a succession of Nobel Prizes awarded for the numerous milestones reached in cell biochemistry.
The Birth of the Electron and a Nobel Family Tree

Joseph John Thomson was an English physicist most famous for discovering the electron in 1897, and for this achievement he obtained the Nobel Prize in Physics in 1906[21]. He proposed a theory on atomic structure that is now known as the plum pudding model – that negatively-charged electrons are embedded in the positively-charged core, like raisins in a pudding. One of his many notable students, Ernest Rutherford, disproved this theory[22]. By this time, Rutherford had already received the Nobel Prize in Chemistry in 1908 for work on radioactive elements. Seven of Thomson’s students became Nobel Laureates, as well as his son, George Paget Thomson[23]. Max Born came to Cambridge to study under Thomson in 1906, shortly after graduating from the University of Göttingen. As he recalled in Thomson’s obituary in 1940, he visited Cambridge, and whilst there decided to visit his former professor. Thomson’s son led him to the basement of the Cavendish laboratory, where “J.J.” was working. “I was introduced: ‘Father, here is an old pupil of yours who studied with you years ago...’. The grey head, bent over a glowing vacuum tube, was lifted for a minute: ‘How do you do. Now, look here, this is the spectrum of...’, and we were in the midst of the realm of research, forgetting the chasm of years, war and after-war, which lay between this rencontre and the days of our first acquaintance. This was Thomson in the Cavendish: science personified.”[24]. Born won the Nobel Prize in Physics in 1954 for research in quantum mechanics. He spent twenty years in Britain, mostly as Professor of Natural Philosophy at the University of Edinburgh. After his retirement in 1953, he returned to his native Germany and became a frequent speaker at the Lindau Nobel Laureate Meetings.
Three of Max Born’s students won the Nobel Prize; Enrico Fermi in Physics in 1938, Maria Goeppert-Mayer in Physics in 1963, and Max Delbrück, surprisingly in Physiology or Medicine in 1969[25]. Delbrück studied physics in Göttingen, which was the centre for quantum mechanics at the time. He later travelled to England, Switzerland and Denmark. In Denmark, Delbrück worked with Niels Bohr, who received the Nobel Prize in Physics in 1922, and it was Bohr who first suggested that Delbrück steer towards the biological aspects of quantum physics[*][26]. Delbrück emigrated to the United States in 1937 and joined the California Institute of Technology’s biology department, where he focused on the genetics of the fruit fly. Together with Salvador Luria and Alfred Hershey, he worked on the molecular genetics of bacterial viruses, which led to the Nobel Prize for all three scientists.
Enrico Fermi joined Max Born’s group at the University of Göttingen in 1923, on a fellowship from the Italian Ministry of Public Instruction. According to Fermi’s wife Laura, Born was kind and hospitable, but Fermi did not fit into the group and felt unsure of himself among the great physicists. “He was hoping for a pat on the back from Professor Max Born.”[27]. Fermi returned to Italy after several months and became a lecturer at the University of Florence, then Professor at the University of Rome. Immediately after becoming the sole recipient of the Nobel Prize in Physics in 1938, “for his demonstrations of the existence of new radioactive elements produced by neutron irradiation, and for his related discovery of nuclear reactions brought about by slow neutrons”, Fermi moved to the United States, where he accepted the position of Professor of Physics at Columbia University and later headed the construction of the first nuclear reactor, Chicago Pile 1[28].
Fermi’s first doctoral student, Emilio Segrè, won the Nobel Prize in Physics in 1959, and gave his only lecture at Lindau in 1979. He introduced Fermi to the audience as a remarkable physicist:
(00:12:45 - 00:20:25)
The complete video is available here.
Five other of Fermi’s students became Nobel Laureates, among them Jack Steinberger, who won the Nobel Prize in Physics in 1988, along with his former assistant, Melvin Schwartz, and Leon Lederman. In his Nobel biography, Steinberger mentioned that he owes the greatest gratitude to Fermi, his professor: “The courses of Fermi were gems of simplicity and clarity and he made a great effort to help us become good physicists also outside the regular class-room work, by arranging evening discussions on a widespread series of topics, where he also showed us how to solve problems.”[29]
In 2016, Nobel Laureate in Physics 2005, Roy J. Glauber, delivered a unique lecture at Lindau, during which he shared memories from the Manhattan Project, headquartered at Los Alamos, New Mexico. Glauber was just eighteen years old at the time and had the amazing opportunity to work with many eminent physicists of the day. The scientists were united by a common cause – the construction of an atomic bomb, but as Glauber noted, “they all knew one another”.
(00:36:19 - 00:37:51)
The complete video is available here.
Glauber himself went on to obtain his doctoral degree with a Nobel Laureate, Julian Schwinger. Here, Glauber stated his reason for choosing his PhD supervisor: “The principal reason for my remaining at Harvard was the addition of Julian Schwinger to the faculty. I had met him during a brief appearance he made at Los Alamos, late in 1945, and was immediately so impressed with his knowledge and his incredibly informative lecturing style that I felt he was unique among teachers and would be the ideal thesis advisor as well.” [30]
The complete video is available here.
Nobel Family Trees of Tomorrow
The year 2019 marked the formation of the first family tree in the economic sciences. The 2019 Nobel Prize in Economic Sciences was awarded to Michael Kremer, Abhijit Banerjee and Esther Duflo, the third and fourth generation of a Nobel Family tree in Economic Sciences. Banerjee and Kremer were students of the 2007 Nobel Laureate Eric Maskin, whereas Maskin’s doctoral supervisor was Kenneth Arrow, who won the Nobel Prize in 1972.
Mentorship and the formation of Nobel Family trees, of which only a small example is cited in this topic cluster, will undoubtedly keep growing, as Nobel Laureates continue to attract and inspire students. The Lindau Nobel Laureate Meetings offer the opportunity to meet and discuss with Nobel Laureates, facilitating these connections. Claude Cohen-Tannoudji concluded his warm-hearted lecture by saying that teaching and encouraging students is a means of expressing gratitude towards one’s own mentors:
The complete video is available here.
Footnotes
[* ]These aspects refer to the complementarity principle, a tenet of quantum physics postulated by Niels Bohr, whereby biological processes at every scale should be viewed as a whole without relying on a single method of observation (see https://onlinelibrary.wiley.com/doi/full/10.1002/cplx.21453).
Bibliography
[1] Chariker, J.H., Zhang, Y., Pani, J.R., and Rouchka, E. C. (2017). Identification of successful mentoring communities using network-based analysis of mentor-mentee relationships across Nobel laureates. Scientometrics 111(3), pp. 1733-1749.
[2] Biography of Adolf von Baeyer, nobelprize.org
[3] Biography of Emil Fischer, nobelprize.org
[4] Untersuchungen über Kohlenhydrate und Fermente (1884–1908), article by Emil from Fisher
[5] Fisher, C.H., Chapter 6, Emil Fischer – Pioneer in Monomer and Polymer Science, (1989) in: Pioneers in Polymer Science. Seymour, R.B. (ed.), Kluwer Academic Publishers.
[6] Otto, A.M. (2016) Warburg effect(s) – a biographical sketch of Otto Warburg and his impacts on tumor metabolism. Cancer & Metabolism 4.
[7] Biography of Otto Warburg, nobelprize.org
[8] Wilson, B.A., Schisler, J.C., Willis, M.S. (2010). Sir Hans Adolf Krebs: Architect of Metabolic Cycles. Laboratory Medicine 41(6), pp. 377-380.
[9] Biography of Otto Meyerhof, nobelprize.org
[10]Otto Meyerhof and the Physiology Institute: the Birth of Modern Biochemistry
[11] Dowling, J.E. (2000). Chapter: George Wald. Biographical Memoirs. Volume 78. The National Academies Press, pp. 298-317.
[12] Biography of Severo Ochoa, nobelprize.org
[13] Kornberg, A. (ed.), Horecker, B.L., Cornudella, L., and Oró, J. (1976). Reflections on Biochemistry: In Honour of Severo Ochoa. Pergamon Press, pp.1.
[14] Exton, J.H. (2013) The Crucible of Science: The Story of the Cori Laboratory. Oxford University Press, pp. 114
[15] Nobelprize in Physiology or Medicine 1947, nobelprize.org
[16] Kornberg, A. (2001). Remembering Our Teachers. The Journal of Biological Chemistry 276, pp. 3-11.
[17] Nobelprize in Physiology or Medicine 1959, nobelprize.org
[18] Biography of Randy Scheckman, nobelprize.org
[19] Randy Schekman, molecular biologist and UCLA alumnus, wins 2013 Nobel Prize
[20] Nobel Lecture of Randy Schekman, nobelprize.org
[21] Biography of J.J. Thomson, nobelprize.org
[22] Bryson, B. (2004) A Short History of Nearly Everything. Black Swan, pp. 182
[23] Sir Joseph John Thomson, OM, FRS, Trinity College
[24] Gratzer, W. (2002). Eurekas and Euphorias. The Oxford Book of Scientific Anecdotes. Oxford University Press, p. 143.
[25] Max Born giving is 1959 Lindau Lecture on "Optical Problems", German presentation
[26] Biography of Max Delbrück, nobelprize.org
[27] Fermi, L. (1954) Atoms in the Family. My Life with Enrico Fermi. The University of Chicago Press, p. 31.
[28] Biography of Enrico Fermi, nobelprize.org
[29] Biography of Jack Steinberg, nobelprize.org
[30] Biography of Roy J. Glauber, nobelprize.org






